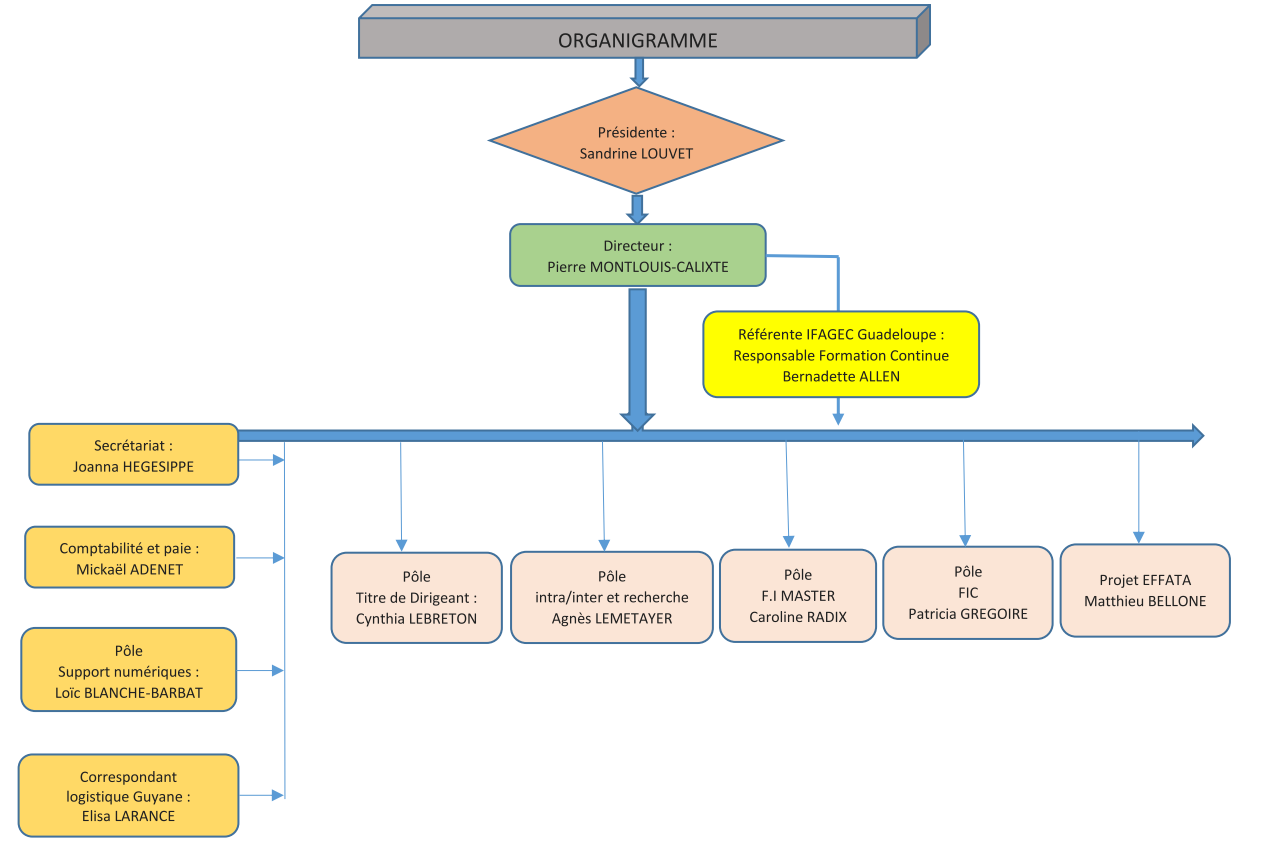
L'organigramme
Un nouvel organigramme avec la nomination d’une directrice, centralisant les nouveaux processus et les déployant sur les trois territoires dynamise l’activité de l’IFAGEC en pôles d’activité au sein d’une équipe pédagogique et par la mise en place de procédures qui mobilise de nouvelles ressources humaines, financières et partenariales nationales et territoriales.

